2016年算是互联网金融的“监管元年”, 8月24日,银监会等4部委发布了《网络借贷信息中介机构业务活动管理暂行办法》,被业界称为史上最严网贷监管条例。此外,北京、上海、广东等地均陆续出台了多项关于互联网金融行业的监管指引。在监管趋严的背景下,互联网金融正在告别“野蛮生长”时代,行业也将向专业化、规范化的方向发展。究竟目前我国互联网金融的现状如何?又有哪些表现突出的房企值得借鉴和效仿呢?
01
技术与政策支持,房企大举进军互联网金融
(本章内容略)
02
金融理财产品种类繁多,却逐渐成为“过去时”
房企在涉足互联网的早期大多会以合作的模式,与第三方平台共同推出金融理财类的产品,由于有现成平台与技术的支持,此类产品一般投入较少,同时也成为了房企们理想的试水点。通常来说,按照目的划分可以分为三类:以融资为目的,以销售去化为目的和以宣传为目的的金融产品。
1)三类金融理财产品,或为融资或为去化(略)
2)政策趋严,理财产品退出历史舞台
从2014年开始,各类理财产品及众筹活动曾经一度非常火热。而到了2016年,房企在这方面的布局热情逐渐退却。一方面是,部分房企在互联网金融方面的布局往更加深入的方向迈进,尤其是品牌房企,都致力于打造自己的互联网金融平台;另一方面方面,政策的限制也是一大原因。
今年10月,国务院办公厅发布了《互联网金融风险专项整治工作实施方案》,其中明确要求未取得相关金融资质的房产开发企业、房产中介以及互联网金融从业机构不能利用P2P网络借贷平台和股权众筹平台从事房地产金融业务;而对于取得相关金融资质的企业或机构,则不得违规开展房地产金融相关业务。此外文件中还进一步加严了互联网“众筹买房”等行为,并严禁各类机构开展“首付贷”业务。
近期北京,深圳,山东,福建等地也都陆续颁布新规,其中深圳更是于今年4月全面叫停互联网金融企业进行“首付贷”“众筹炒房”等违规房地产金融业务,并要求立即清理存量业务;且禁止各企业通过更换名称、转为线下等方式重新开展各类违规房地产金融业务;并禁止各企业以任何形式为各类违规房地产金融业务提供支持。
03
第三方支付平台是“小众领域”
综合性运营房企更加青睐
(本章内容略)
04
P2P平台方兴未艾
绿地广财、鑫苑房易信成为佼佼者
1)“政策重拳”下P2P平台业务逐步规范,房企面临转型
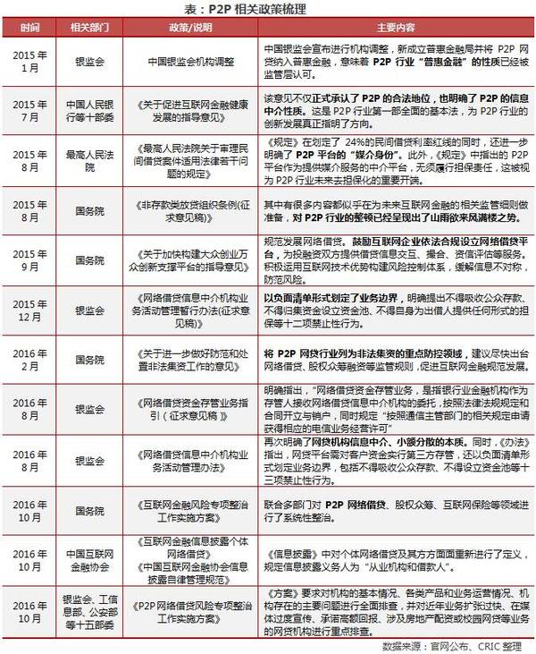
房企互联网金融的另一主要趋势为构建各类P2P平台,借助互联网、移动互联技术实现网络借贷或提供各种金融理财服务。开宗明义,P2P英文是person-to-person(或peer-to-peer)的缩写,意即个人对个人(伙伴对伙伴)。又称点对点网络借款,是一种将小额资金聚集起来借贷给有资金需求人群的一种民间小额借贷模式。
事实上,追述房企构建P2P平台的发展史,政策的推动起到了至关重要的作用。2015年1月,银监会宣布机构调整,将P2P网贷正式纳入普惠金融,也意味着P2P行业正式得到了监管层认可;紧接着2015年7月,中国人民银行等十部委发布《关于促进互联网金融健康发展的指导意见》正式承认了P2P的合法地位,也明确了P2P的信息中介性质。在政策利好的推动下,诸如绿地、恒大等龙头房企都积极布局互联网金融,构建起绿地广财、恒大金服等线上平台。
时至2016年,监管层对互联网金融可谓“连出重拳”,先是在8月24日,银监会联合多部门发布了《网络借贷信息中介机构业务活动管理办法》,再次明确了网贷机构信息中介、小额分散的本质。同时指出,网贷平台需对客户资金实行第三方存管,还以负面清单形式划定业务边界,包括不得吸收公众存款、不得设立资金池等十三项禁止性行为。10月国务院又出台了《互联网金融风险专项整治工作实施方案》,联合多部门对P2P网络借贷、股权众筹、互联网保险等领域进行了系统性整治。在监管风暴下,P2P网贷已经进入了事实上的调整期。
在“风卷残云”的政策面前,不少去年热衷于开拓互联网金融领域的房企也逐渐变得“悄无声息”了。政策新规或多或少对房企日后的融资提出了新的挑战,以自身供血为目的的P2P平台也将面临转型。但是总体而言,虽然监管加强在一定程度上会抑制部分P2P平台的业务扩张,但是也会推动互联网金融行业的规范化、专业化,加速整个行业的优胜劣汰。对于房企而言,这既是机会,也是挑战。许多线上业务不成熟的房企可能将被迫退出,而本身发展较为成熟的不仅可以借此契机寻找新的利润增长点,而且有利于反哺地产主业的发展。

2)绿地广财:多样化+风控体系+朋友圈,打造P2P软实力
(略)
3)鑫苑房易信:利用区块链技术,构筑多功能金融应用平台
2016年7月10日,鑫苑集团推出了其区块链房产数字化应用成果——房易信平台。区块链中的“区块”指的是信息块,这个信息块内含有一个特殊的信息就是时间戳,含有时间戳的信息块彼此互联,形成的信息链条被称为“区块链”。区块链是一个分布式的账本,是一种通过去中心化、去信任的方式集体维护一个可靠数据库的技术方案。区块链的目的在于验证其信息的有效性,即防伪;由于区块链技术是基于密码学原理而非信用,故在此技术支持下,将使得任何达成一致的双方直接支付,而无需第三方中介参与。
而房易信平台正是充分发挥了区块链技术安全、透明、不可篡改的特性,由IBM提供底层区块链技术和智能合约技术,鑫苑构建上层房产信息数据库、房产估值系统、交易流通系统、风险控制等模块,可支持消费金融、投融资金融、产业金融等多种金融应用,可实现与投融资机构、征信机构、消费商家的广泛对接。对此,业界称,房易信平台或将成为未来房地产金融科技的基础设施。目前已与工商银行共享全球领先的企业、个人信用黑名单系统,并与业内知名的P2P平台开展合作。
事实上,相对于其他房企构建的互联网金融P2P平台,鑫苑房易信的创新之处在于:一是平台功能多元化,除了传统的投融资属性外,还可实现消费金融、产业金融等多种应用,满足不同个体及公司数据共享、线上交易、投融资等多重需求;二是参与主体多元化,有助于产生新的交易需求。基于区块链系统,交易基于密码学原理而非信任,即便面临复杂的交易主体,也能保证交易的安全性。
结语:房企选择涉足互联网金融的方式有很多,金融理财产品曾在过去两年中异常火爆,在近期却逐渐开始退出历史舞台。而第三方支付算是“小众领域”,除了有电商布局需求或是商业文旅等综合性地产运营商之外,其他开发企业很少涉及。P2P平台在政策不断监管和规范的背景下,也日趋专业化,诸如绿地广财、恒大金服在激烈竞争的“洗礼”下异军突起,然而许多线上业务不成熟的房企被迫退出。总体而言,互联网金融领域仍是房地产转型的一大方向,未来随着互联网技术发展的不断完备,行业专业化程度的不断加深,房企互联网金融布局将持续深化。
房企互联网金融专题专题目录
一、技术与政策支持,房企大举进军互联网金融
1、互联网金融市场发展迅猛,前景巨大
2、技术进步与政策扶植,为互联网金融发展提速
3、房企布局互联网金融,大有利可图
二、金融理财产品种类繁多,却逐渐成为“过去时”
1、三类金融理财产品,或为融资或为去化
1)众筹融资,减轻企业财务压力
2)项目去化,提前锁定客户
3)营销宣传,扩大品牌影响
2、政策趋严,理财产品退出历史舞台
三、第三方支付平台是“小众领域”,综合性运营房企更加青睐
1、移动互联促进第三方支付兴起,规范性政策频出
2、综合性运营房企更加青睐第三方支付,推动商业发展
3、万达收购快钱进入第三方支付领域,支付叠加服务暗藏商机
四、P2P平台方兴未艾,绿地广财、鑫苑房易信成为佼佼者
1、“政策重拳”下P2P平台业务逐步规范,房企面临转型
2、绿地广财:多样化产品+风控体系+朋友圈营销,打造P2P软实力
3、鑫苑房易信:利用区块链技术,构筑多功能金融应用平台
五、总结:房企互联网金融布局持续深化,政策规范推动行业变革
























